1 Teil 1: Grundlagen des V-Modells

1.3 Managementmechanismen und Projektdurchführung

1.3.6 Projektplanung mit Entscheidungspunkten

Nach der projektspezifischen Anpassung des V-Modells steht die zu verwendende Projektdurchführungsstrategie fest. Sie gibt über die Entscheidungspunkte die Reihenfolge der im Projekt zu erreichenden Meilensteine vor. Die konkrete Anzahl und Abfolge der Meilensteine hängt von den Erfordernissen des jeweiligen Projekts ab und wird im Projektdurchführungsplan festgelegt. Die erstmalige Erstellung des Projektdurchführungsplans erfolgt durch den Projektleiter in Vorbereitung des Entscheidungspunkts Projekt definiert.

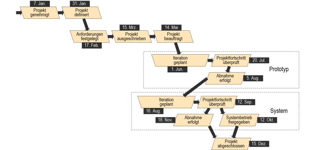
Abbildung 14 zeigt den Projektdurchführungsplan eines beispielhaften Auftraggeber-Projekts. Der Projektleiter hat sich hier entschieden, zur Risikominimierung zwei Iterationen vorzusehen. In der ersten Iteration soll ein Prototyp geliefert werden, in der Zweiten das fertige Gesamtsystem. Da beide Iterationen gemeinsam beauftragt wurden, wird der Entscheidungspunkt Projekt beauftragt nur einmal durchlaufen. Zum Projektdurchführungsplan gehören auch konkrete Termine für die einzelnen Entscheidungspunkte.

images/ALLG-PDS-Beispiel.gif

Abbildung 14: Beispiel eines Projektdurchführungsplans

Die Erstellung eines groben Projektdurchführungsplans ist der erste Schritt der Projektplanung durch den Projektleiter. Das Ergebnis wird im Projekthandbuch festgehalten und bildet das Grundgerüst für einen detaillierten Projektplan und für die Projektorganisation. Auch für die Planung der Entscheidungspunkte bietet der Projektassistent Unterstützung an. Der hieraus generierte Projektplan beinhaltet bereits eine Reihe von Aktivitäten, die zu den am Entscheidungspunkt geforderten Produkten passen.